carta organisasi kfc
Contoh Kerja Kursus Pengajian Perniagaan Tingkatan 6 Penggal 3 2015 STPM KFC Malaysia 1. Kumpulan KFC juga mempunyai lebih kjrang 27 buah Kedai Ayamas dan 4 Gedung Ayamas yang menjadikannya penjual ayam.
Carta Organisasi Pengurusan Pentadbiran Smk Mutiara Rini Johor Bahru
Produk ini boleh dibeli di kedai-kedai runcit yang berdekatan.
. Tugas- menunjukkan tugas yang berbeza dalam organisasi. Anything in here will be replaced on browsers that support the canvas element. Diasaskan oleh Kolonel Harland Sanders8 KFC terkenal kerana ayam gorengnya yang merupakan ketul ayam dalam campuran tepung gandum garam lada hitam dan monosodium glutamat.
Kentucky fried chicken kfc merupakan salah satu rangkaian makanan segera yang paling terkenal di dunia ini. Face Of Nba Nba Stephen Curry Stephen Curry Bas. Bahagian Dasar Dan Perancangan Statistik.
Sebagai pemegang amanah simpanan persaraan ahli penguasaan pengendalian yang membangunkan kepercayaan seperti pimpinan melalui teladan dan integriti peribadi diselaraskan di semua peringkat dalam KWSP. Ayam goreng ikonik ini sampai ke Malaysia buat pertama kali pada tahun 1973 di Jalan Tunku Abdul Rahman. You can edit this template and create your own diagram.
Use Createlys easy online diagram editor to edit this diagram collaborate with others and export results to multiple image formats. 21 Peraturan-Peraturan KKP JKK 1996 AKKP 1994. 15 1 AKKP 1994.
Momo kiko baby shop best ever carta organisasi syarikat. Mengikut perkongsian laman World Of Buzz menu pada zaman 70-an dulu berbeza dan. Fast Food Indonesia Tbk 4 Pengelolaan suatu perusahaan disusun d.
Carta helps companies and investors manage their cap tables valuations investments and equity plans. Waktu Makan Pada jam 1200 - 300 petang dan 600 900 malam adalah waktu biasa bagi orang ramai makan tengahari dan makan malam maka menu khas diperkenalkan pada waktu tersebut dengan harga murah bagi menarik lebih ramai pelanggan. Ayam akan dibahagikan mengikut berat dan kaedah pemotongan pula ditentukan oleh syarikat yang membuat pesanan seperti KFC McDonalds Kenny.
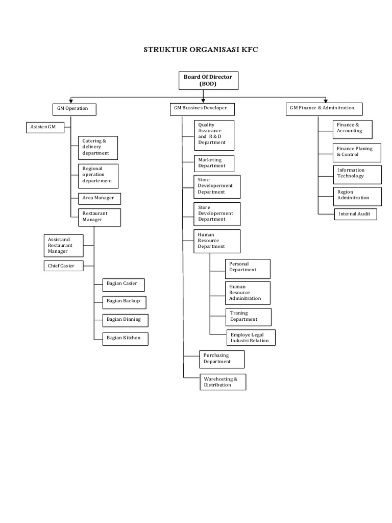
Pada ketika itu pelayan berpakaian uniform lengkap KFC akan datang mengambil pesanan dan segala-galanya siap terhidang di atas meja. Pembahagian kerja satu kotak mewakili satu posisi kerja. BBPP1103 PRINCIPLES OF MANAGEMENT ISI KANDUNGAN Kandungan Muka Surat 10 KFC Holding Berhad 11 Latar belakang 2 12 Carta organisasi 13 Jenis perniagaan KFC 3 14 Kualiti perkhidmatan KFC 3 15 Campuran pemasaran 4P KFC 20 Maksud perancangan dalam organisasi 4 21 Kepentingan perancangan 4 30 Analisis perancangan dalam organisasi KFC -.
Pada tahun 2001 diresmikan KFC Training Centre di Indonesia dengan tujuan pengembangan keterampilan calon karyawan. Outguns brother in victory. Maklumat-maklumat yang terdapat dalam carta organisasi.
Kentucky Fried Chicken KFC yang mempunyai pusat operasi di Louisville Kentucky Amerika Syarikat merupakan bahagian Yum. Ayamas menjual produk berasaskan ayam dan menjadi peruncit kepada syarikat KFC Pizza Hut dan Rasamas di seluruh Malaysia. ISI KANDUNGAN Tajuk Penghargaan Abstrak Isi Kandungan Pengenalan Objektif Kajian Latar Belakang Kajian Kaedah Kajian Dapatan Kajian Rumusan Rujukan Lampiran PENGHARGAAN Pengkaji ingin mengucapkan syukur kepada Tuhan kerana atas limpah kurnia.
You can edit this template and create your own diagram. Peringkat pengurusan mengambarkan hirarki pengurusan dari pengurus atasan sehingga pengurusan bawahan. Kertas soalan ini terdiri daripada halaman bercetak dan halaman kosong.
Mereka ini terdiri daripada Kentucky Fried Chicken KFC Pertanian Charoen Pokphand CP Goldkist Leong Hup Cargill dan Malayan Flour Mills MFM. Manakala terdapat lebih kurang 37 buah rangkaian restoren Rasamas di Malaysia. Struktur Organisasi Sistem Integrasi Ternakan Ayam Daging B.
Sabella Baju Tanpa Gosok. Carta Organisasi JPH. Carta organisasi kfc.
Take a video tour. Ketika muzik K-Pop dan Korea mendapat sambutan hangat KFC Spicy Korean Crunch telah diperkenalkan. 12 Carta Organisasi KFC 13 Jenis Perniagaan KFC Pada masa kini KFC telah pun mempunyai lebih kurang 500 rantaian restoren kfC di Malausia Singapuran dan Brunei.
Antara produk yang dijual adalah seluruh bahagian ayam beku ayam tanpa tulang daging ayam cincang produk yang disaluti tepung roti dan rak produk yang stabil. Creately diagrams can be exported and added to Word PPT powerpoint Excel Visio or any other document. Wardell Stephen Curry II ˈ s t ɛ f ən STEF-ən.
50 markah 1 a Dengan menggunakan contoh industri minyak kelapa sawit jelaskan. Majikan gagal untuk memastikan setakat yang praktik keselamatan kesihatan dan kebajikan semasa bekerja semua pekerjanya bagi memastikan pekerjamengikut Prosedur Kerja Selamat PKS bagi aktiviti kerja pemasangan conduit paip. 2019 Kementerian Pendidikan Malaysia KPM.
Carta organisasi kementerian dalam negeri. Syarikat perusahaan KFC bermula pada tahun 1930- an yang diperkenalkan dan diasaskan oleh Colonel Sanders di Amerika Syarikat selatan sebagai operasi francais kecil. Kini terdapat lebih daripada 5700 pekerja yang merupakan tulang belakang KWSP.
Carta Organisasi Kfc Holdings Voooty. Tarikh Kemaskini 14 Januari 2022 1553. Kentucky Fried Chicken KFC merupakan salah satu rangkaian makanan segera yang paling terkenal di dunia ini.
Agensi Kami Pautan Lain.
Rachma Sisca Wardani Struktur Organisasi
Tugastugas Struktur Organisasi Kfc
Struktur Organisasi Kfc Pdf Business Economics Industries
Carta Organisasi Mdm Official Portal Of Marang District Council Mdm

